Der Vorliegende Use Case wurde in Zusammenarbeit mit dem Luzerner Kantonspital entwickelt. Der Use Case hat intern die Bezeichnung P11 SKP 9, Referenzen in anderen Use Cases nehmen Bezug auf diese interne Bezeichnung.
Das Use Case SKP 9 / Möblierung hat während der ganzen Planung, Ausführung und Inbetriebnahme eine grosse Bedeutung und ist eine Zusammenarbeit zwischen den Planern, Unternehmern und Bauherr. Je nach Phase und Tätigkeit ändern die Verantwortlichkeiten.
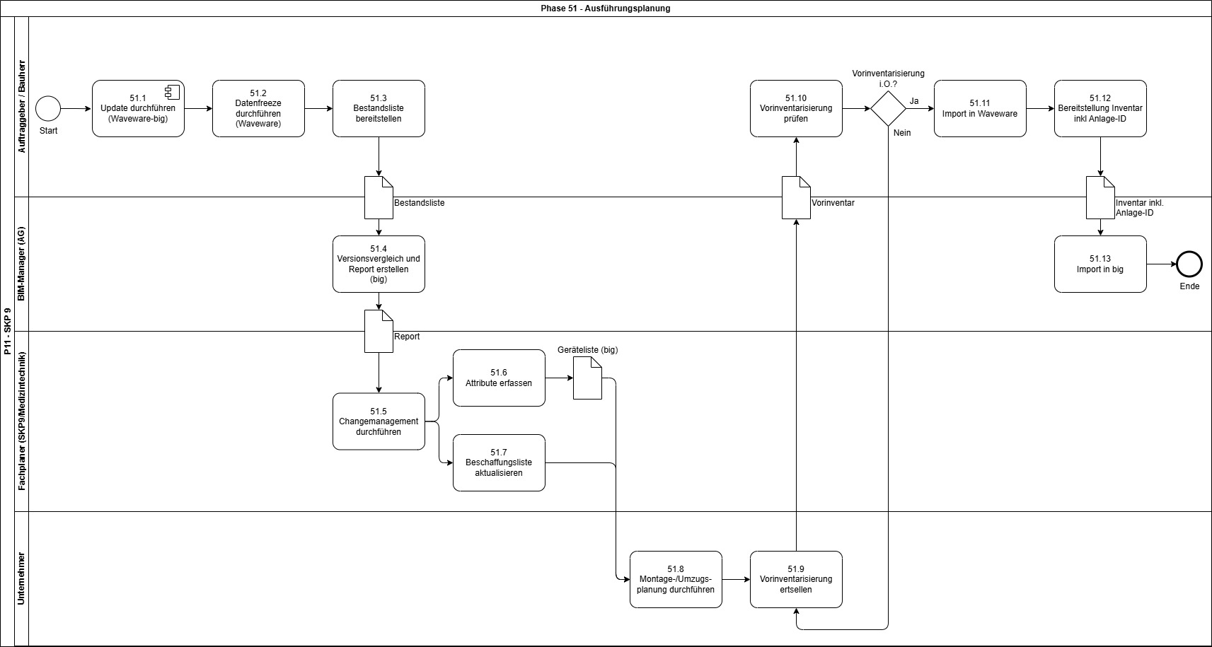
Während der Planung wird durch den Medizintechnik Planer eine Bedarfsliste erarbeitet. Die Liste wird nach LUKS Struktur und Vorgaben (Katalog Werte) erarbeitet. Auf Basis der Bedarfsliste und LUKS internen Kennwerten wird eine Kostenschätzung erstellt. Die definitive Bedarfsliste wird danach mit der Bestandsliste verglichen. Als Ergebnis steht nun eine Beschaffungsliste (neue Möbel) zur Verfügung und parallel damit wird die Umzugsplanung (bestehende Möbel) erstellt.
Während der Ausführung prüft der Bauherr die Geräteliste und importiert diese ins CAFM-System. Ab diesem Zeitpunkt sind für jedes neue Gerät die Inventarnummer als eindeutige ID bekannt gegeben und sollen während der Erfassung der weiteren Datenfelder berücksichtigt werden. Zum Schluss werden alle relevanten Informationen im Datawarehouse zusammengeführt und ins CAFM-System übernommen.
Aufgaben des AN (in Abstimmung mit dem Bauherrn):
Die Koordination und integrierte Beschaffung, Montage-/Installationsplanung, Ausführung, Umzugsplanung,
Inbetriebnahme/Abnahme und Überführung der Informationen/Dokumentationen in den Betrieb/Unterhalt/Bewirtschaftung der SKP 9 Objekten ist ein komplexer und aufwendiger Prozess. Dieser Use Case soll diese Arbeitsschritte unterstützen und in einen durchgängigen, datenbasierten BIM-Prozess integrieren.
Der Use Case fokussiert nicht auf die medizintechnischen Geräte (SKP 7/8). Siehe Dazu Use Case P10 – SKP 7/8.
In den Informationsanforderungen wird dargestellt, welche Attribute für den Use Case relevant sind. In der Excel sind mehrere Mappen vorhanden, durch welche die Attribute für eine bessere Gesamtübersicht in übergreifende Themen aufgeteilt sind.
Die Tabellen in den jeweiligen themenspezifischen Mappen (Grundstück - Medizintechnik) haben folgende Überschriften:
Mit der CAFM(Computer-Aided Facility Management-Software)-Software von Loy & Hutz werden mithilfe einer Entwicklungsplattform Datenbankprogramme (Softwarepakete) entwickelt und lassen sich zu einer ganzheitlichen, intelligenten Lösung integrieren. Die CAFM-Software kann mit einer Vielzahl an Modulen erweitert werden, die beim Betrieb, der Bewirtschaftung und der Instandhaltung von Gebäuden unterstützen. Dazu zählen z.B. die Schlüsselverwaltung, das Reinigungsmanagement, das Flächenmanagement oder das zentrale Ticketsystem. - Loy & Hutz
big® (Building Information Grid) wurde von der Kaulquappe AG entwickelt. big® bietet die Zusammenführung aller Modelle, Daten, Listen und Softwaresysteme. Daraus entsteht in diesem Common Data Environment (CDE) ein digitaler Zwilling des Gebäudes. Mit ihm lassen sich Effizienz steigern, Kosten senken, Betriebsprozesse automatisieren und immer neue Anwendungen erschliessen. - Kaulquappe AG
Microsoft Excel ist ein Tabellenkalkulationsprogramm, das zur Eingabe, Berechnung, Analyse und Visualisierung von Daten in Tabellenform dient. Es bietet Funktionen wie Formeln, Diagramme, Pivot-Tabellen und Makros zur Automatisierung von Aufgaben.



Die Dokumente sind als «Creative Commons Attribution-NonCommercial-ShareAlike 4.0 International Lizenz» als Namensnennung - nichtkommerziell Weitergabe - unter gleichen Bedingungen lizenziert.
Weitere Informationen unter: creativecommons
![]()
Die Dokumente entsprechen der aktuellen Best Practice und erheben keinen Anspruch auf Vollständigkeit. Sie sind auch nicht im Sinne einer aus rechtlicher Sicht allgemeingültigen Empfehlung oder Leitlinie zu verstehen, sondern soll Auftraggeber und Auftragnehmer bei der Anwendung der BIM Methode unterstützen. Die Use Cases müssen den jeweiligen spezifischen Projektanforderungen angepasst werden. Die hier aufgeführten Beispiele erheben keinen Anspruch an Vollständigkeit. Informationen beruhen auf Erkenntnissen aus der Praxis und sind dementsprechend als Best Practice und nicht allgemeingültig zu verstehen. Da wir uns in einer Phase befinden, in der Definitionen erst entstehen, kann der Herausgeber keine Gewährleistung für die Richtigkeit einzelner Inhalte übernehmen.
NOT REGISTERED YET?
Register for the Use Case Management Service for free to start creating your first use case.
Registered users can use the download area and the comment functions.
