PAS ENCORE INSCRIT?
Inscrivez-vous au Service de Gestion des Cas d'Utilisation gratuitement pour commencer à créer votre premier cas d'utilisation.
Les utilisateurs inscrits peuvent utiliser la zone de téléchargement et les fonctions de commentaire.




Die Dokumente sind als «Creative Commons Attribution-NonCommercial-ShareAlike 4.0 International Lizenz» als Namensnennung - nichtkommerziell Weitergabe - unter gleichen Bedingungen lizenziert.
Weitere Informationen unter: creativecommons
![]()
Die Dokumente entsprechen der aktuellen Best Practice und erheben keinen Anspruch auf Vollständigkeit. Sie sind auch nicht im Sinne einer aus rechtlicher Sicht allgemeingültigen Empfehlung oder Leitlinie zu verstehen, sondern soll Auftraggeber und Auftragnehmer bei der Anwendung der BIM Methode unterstützen. Die Use Cases müssen den jeweiligen spezifischen Projektanforderungen angepasst werden. Die hier aufgeführten Beispiele erheben keinen Anspruch an Vollständigkeit. Informationen beruhen auf Erkenntnissen aus der Praxis und sind dementsprechend als Best Practice und nicht allgemeingültig zu verstehen. Da wir uns in einer Phase befinden, in der Definitionen erst entstehen, kann der Herausgeber keine Gewährleistung für die Richtigkeit einzelner Inhalte übernehmen.
big® (Building Information Grid) wurde von der Kaulquappe AG entwickelt. big® bietet die Zusammenführung aller Modelle, Daten, Listen und Softwaresysteme. Daraus entsteht in diesem Common Data Environment (CDE) ein digitaler Zwilling des Gebäudes. Mit ihm lassen sich Effizienz steigern, Kosten senken, Betriebsprozesse automatisieren und immer neue Anwendungen erschliessen. - Kaulquappe AG
BIMQ ist ein Datenstrukturwerkzeug von AEC3. Mithilfe von BIMQ lassen sich Informationsanforderungen für alle Projektbeteiligte ausführlich als AIA/BAP PDF-Anlage oder kompakt als Excel-Matrix erstellen. Es können Attributvorlagen für die Planungssoftware vorbereitet werden, damit die geforderten Attribute direkt in die eigene Software übernommen und die richtigen IFC-Dateien exportiert werden können. - AEC3
In den Informationsanforderungen wird dargestellt, welche Attribute für den Use Case relevant sind. In der Excel sind mehrere Mappen vorhanden, durch welche die Attribute für eine bessere Gesamtübersicht in übergreifende Themen aufgeteilt sind.
Die Tabellen in den jeweiligen themenspezifischen Mappen (Grundstück - Medizintechnik) haben folgende Überschriften:
Der Vorliegende Use Case wurde in Zusammenarbeit mit dem Luzerner Kantonspital entwickelt. Der Use Case hat intern die Bezeichnung P3 Türdaten, Referenzen in anderen Use Cases nehmen Bezug auf diese interne Bezeichnung.
Verwendung der BIM-Modelle zur Kontrolle der Türdaten und Türanforderungen, wobei die Informationen während des gesamten Prozesses koordiniert und aktualisiert werden. Die Kennzahlen lassen sich direkt in der geforderten Struktur aus den BIM-Modellen ableiten.
Der Use Case beschreibt den durchgängigen Prozess von der Übergabe der Türstandards als maschinenlesbare Dateien bis hin zur Prüfung der geforderten Werte.

Bestellung

Damit nur die notwendigen Türtypen im Projekt hinterlegt werden, evaluiert die Bauherrschaft die zu verwendenden Türen.
Initiator: Bauherr
Die vorgängig erarbeiteten Türstandards werden dem BIM-Manager (AG) für die Einarbeitung in die CDE (big) übergeben.
Türstandards
Türstandards sind nicht öffentlich verfügbar.
Initiator: Bauherr
In big werden die geforderten Türtypen und Attribute übernommen und als Typen inkl. Attributen und Werten hinterlegt. Den Türtypen werden hierbei als «Quell-Attribut» erstellt, welche nach Abfüllung, vordefinierte Ziel-Attribute befüllen.
Initiator: BIM-Manager (AG)
Die geforderten Türtypen, Attribute und Attributwerte werden als maschinenlesbare Konfigurationsdateien aus BIMQ für die Modellierungs- und Prüfsoftware zur Verfügung gestellt.
Initiator: BIM-Manager (AG)
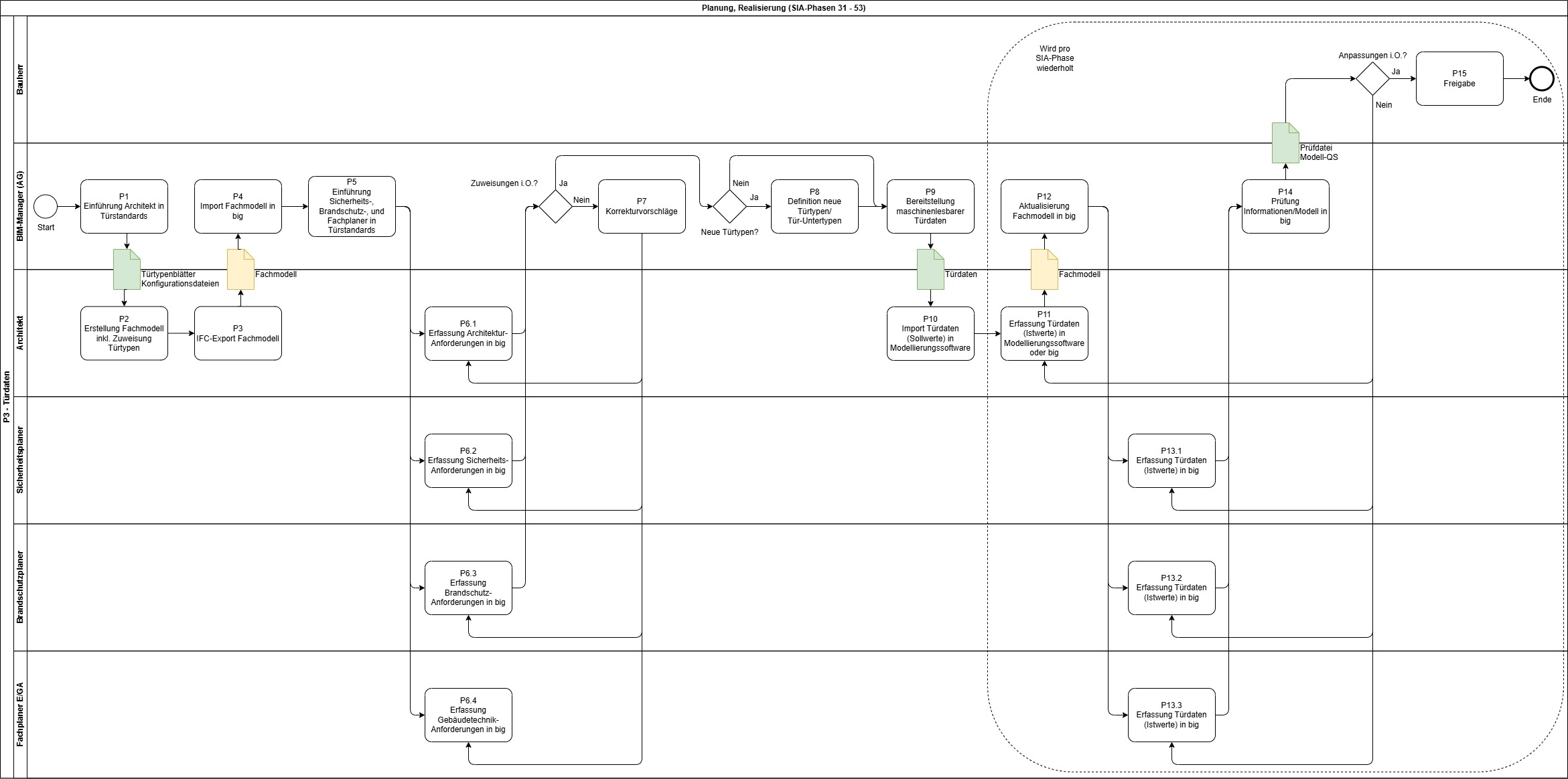
Planung, Realisierung

Der BIM-Manager (AG) führt die Architekten in den Prozess der Türstandards ein, dieser beinhaltet:
Initiator: BIM-Manager (AG)
Der Architekt erstellt sein Fachmodell und typisiert die Türen anhand der Türstandards. Die Attribute können anhand der Konfigurationsdateien erstellt und den Türen zugewiesen werden.
Initiator: Architekt
Der Architekt exportiert das Fachmodell anhand der Konfigurationsdateien und übergibt dies dem BIM-Manager (AG).
Initiator: Architekt
Der BIM-Manager (AG) importiert das Fachmodell in big und prüft ob die Türen richtig typisiertsind und, ob die Quell-Attribute befüllt wurden.
Initiator: BIM-Manager (AG)
Der BIM-Manager (AG) führt die Sicherheits-, Brandschutz- und Fachplaner in den Prozess der Türstandards ein, dieser beinhaltet:
Initiator: BIM-Manager (AG)
Der Architekt erfasst zusätzliche Tür-Anforderungen in big.
Initiator: Architekt
Nutzung

Die Übergabe, Nutzung und Bewirtschaftung ist im Dokument «Lifecycle Prozess BIM@LUKS» beschrieben.
Initiator: Bauherr
Der Sicherheitsplaner erfasst zusätzliche Tür-Anforderungen in big.
Initiator: Sicherheitsplaner
Der Brandschutzplaner erfasst zusätzliche Tür-Anforderungen in big.
Initiator: Brandschutzplaner
Der Fachplaner erfasst zusätzliche Tür-Anforderungen in big.
Initiator: Fachplaner E/GA
Der BIM-Manager (AG) prüft die erfassten Daten und gibt Korrekturvorschläge an die einzelnen Planer.
Initiator: BIM-Manager (AG)
Der BIM-Manager (AG) prüft, ob Typ-Attribute überschrieben wurden, erfasst neue Türtypen / Tür-Untertypen, wenn notwendig und übernimmt diese für zukünftige Projekte in die Türstandards.
Initiator: BIM-Manager (AG)
Über die Reporting-Funktion in big können die gemappten Türattributwerte Excel-basiertbereitgestellt werden, damit sie wieder in die Modellierungssoftware übertragen werden können. Analoger Prozess zu den Raumdaten.
Initiator: BIM-Manager (AG)
Die Bereitgestellte Liste (Sollwerte) wird in die Modellierungssoftware importiert. Die Attributwerte werden in den einzelnen Türinstanzen hinterlegt. Analoger Prozess zu den Raumdaten.
Initiator: Architekt
Der Architekt erfasst in den durch ihn bearbeitbaren Attribute die Istwerte der Türen.Anschliessend wird ein aktualisiertes Fachmodell dem BIM-Manager (AG) übergeben.
Initiator: Architekt
Der BIM-Manager (AG) speichert eine aktuelle Version in big (backup) und aktualisiertanschliessend das Fachmodell des Architekten.
Initiator: BIM-Manager (AG)
Der Sicherheitsplaner erfasst in den durch ihn bearbeitbaren Attribute die Istwerte der Türen.
Initiator: Sicherheitsplaner
Der Brandschutzplaner erfasst in den durch ihn bearbeitbaren Attribute die Istwerte der Türen.
Der Brandschutzplaner erfasst in den durch ihn bearbeitbaren Attribute die Istwerte der Türen.
Initiator: Brandschutzplaner
Der Fachplaner planer erfasst in den durch ihn bearbeitbaren Attribute die Istwerte der Türen.
Initiator: Fachplaner E/GA
Über die Reporting-Funktion in big kann ein Versionsvergleich eingerichtet werden, um die projektspezifischen Änderungen, die durch die Architekten, Sicherheits-, Brandschutz- und Fachplaner vorgenommen wurden zu prüfen. Die Prüfdatei wird anschliessend der Bauherrschaft zur Prüfung übergeben.
Initiator: BIM-Manager (AG)
Die Bauherrschaft prüft die projektspezifischen Änderungen und entscheidet, ob diese in Ordnung sind. Ist alles in Ordnung wird der Stand freigegeben.
Initiator: Bauherr